Terkini 26+ Perbedaan Alat Ekskresi Pada Hewan Invertebrata Dan Manusia
Mei 26, 2021
Sistem ekskresi pada kelelawar, berikut ini adalah alat alat ekskresi mamalia alat yang mengekskresikan kelebihan air adalah, Mengapa makhluk hidup melakukan ekskresi, Apakah anggrek ekskresi,
Terkini 26+ Perbedaan Alat Ekskresi Pada Hewan Invertebrata Dan Manusia - Mengatur wallpaper atau gambar latar belakang di perangkat smartphone, iPhone atau komputer adalah hal yang primer. Berburu wallpaper yaitu sebuah kegiatan yang pastinya sering dilakukan tidak terkecuali mencari hewan invertebrata. Jika kamu melihat perbedaan alat ekskresi pada hewan invertebrata dan manusia ini pun merasa jadi ingin cepat-cepat mengganti wallpaper desktop di PC ataupun laptop milikmu.
Berikut ini adalah beberapa perbedaan alat ekskresi pada hewan invertebrata dan manusia. Jadi gambar tersebut tidak hanya sekedar menghibur tetapi juga memberikan motivasi dan inspirasi kehidupan kamu. Pembahasan kali ini tentang hewan invertebrata dengan judul Terkini 26+ perbedaan alat ekskresi pada hewan invertebrata dan manusia.

Sistem Ekskresi Pada Hewan . Sumber Gambar : ekosistem.co.id
Sistem Ekskresi Pada Hewan Invertebrata Vertebrata
Jul 08 2021 Sistem Ekskresi Pada Hewan Invertebrata Vertebrata Mamalia Dan Protozoanya DosenPendidikan Com Sebagai makhluk hidup hewan juga memiliki sistem ekskresi Sistem ekskresi pada hewan bermacam macam nah berikut ini sistem ekskresi beberapa jenis hewan untuk jelasnya simak dibawah ini
Rangkuman Sistem Ekskresi Pada Manusia dan Hewan . Sumber Gambar : halyangkusuka.blogspot.com
Sistem Ekskresi Hewan Vertebrata dan Avertebrata
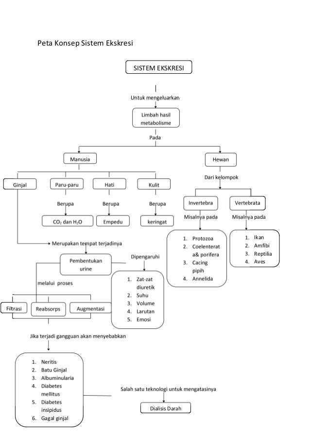
Jun 15 2021 Sistem Ekskresi pada Hewan terbagi dua yakni Sistem Ekskresi Hewan Vertebrata dan Sistem Ekskresi Hewan Avertebrata Di dalam tubuh semua jenis hewan terjadi berbagai proses metabolisme yang menghasilkan zat sisa Zat zat sisa metabolisme dikeluarkan melalui alat ekskresi Seperti halnya pada manusia alat ekskresi utama pada vertebrata terdiri dan ginjal paru paru hati dan
BIOLOGI TOPI BIRU SISTEM EKSKRESI PADA HEWAN DAN MANUSIA . Sumber Gambar : biologitopibiru.blogspot.com
SISTEM EKSKRESI PADA HEWAN INVERTEBRATA DAN
Nov 26 2010 Alat ekskresi pada manusia dan vertebrata lainnya berupa ginjal paru paru kulit dan hati sedangkan alat pengeluaran pada hewan invertebrata berupa nefridium sel api atau buluh Malphigi Sistem ekskresi membantu memelihara homeostasis dengan tiga cara yaitu melakukan osmoregulasi mengeluarkan sisa metabolisme dan mengatur konsentrasi

Pengertian Macam Macam dan Fungsi Sistem Organ Pada . Sumber Gambar : informasikesehatanwanitapria.blogspot.com
Perbedaan Sistem Eksresi Pada Semua Hewan Kumplit Blog
SistemEkskresi pada Hewan Invertebrata dan Vertebrata Sistem Ekskresi adalah proses pengeluaran zat sisa metabolisme yang sudah terakumulasi dalam tubuh agar kesetimbangan tubuh tetap terjaga Sistem ekskresi merupakan hal yang pokok dalam homeostasis karena sistem ekskresi tersebut membuang limbah metabolisme dan merespon terhadap ketidakseimbangan cairan tubuh dengan

Sistem Ekskresi Pada Hewan Invertebrata Vertebrata . Sumber Gambar : www.dosenpendidikan.co.id
Sistem Ekskresi pada Manusia dan Hewan Beserta
Alat ekskresi pada ikan berupa ginjal dan insang Alat ekskresi pada amfibi reptil dan burung berupa ginjal dan paru paru Demikian penjelasan mengenai sistem ekskresi pada manusia dan hewan yang bisa kami sharingkan pada kesempatan kali ini semoga bermanfaat dan

Sistem ekskresi pada manusia . Sumber Gambar : www.slideshare.net
Hewan Avertebrata Invertebrata DosenPendidikan Com
Hewan Avertebrata Invertebrata Pengertian Klasifikasi Ciri Contoh dan Sistem Ekskresi Untuk pembahasan kali ini kami akan mengulas mengenai Hewan Avertebrata Invertebrata yang dimana dalam hal ini meliputi pengertian klasifikasi ciri contoh dan sistem ekskresi untuk lebih memahami dan mengerti simak ulasan dibawah ini

Bab 19 Eksresi Hewan Manusia XI BIOLOGI KLATEN . Sumber Gambar : biologiklaten.wordpress.com
Sistem Ekskresi Pada Hewan DosenBiologi com
Aug 31 2021 Sistem Ekskresi Pada Vertebrata Hewan vertebrata adalah hewan bertulang belakang Jenis ini dibagi lagi menjadi lima sesuai urutan dari yang paling primitive ke yang paling modern adalah pisces amfibi reptile aves dan mamalia baca pula sistem pernapasan hewan vertebrata Kelimanya memiliki sistem ekskresi yang berbeda sebagai berikut

Sistem Ekskresi 1 Sistem Ekskresi Pada Hewan Rendah . Sumber Gambar : biologimediacentre.com
Vertebrata dan Invertebrata Pengertian Perbedaan dan
Mar 13 2021 Vertebrata memiliki tulang belakang dan menjadi jenis contoh hewan bertulang belakang bentuk tubuh simetris bilateral rangka dalam endoskeleton ruas ruas tulang belakang ada letak susunan saraf membentang di atas saluran pencernaan terdapat organ tubuh alat pencernaan sudah sempurna reproduksi secara generatif sistem peredaran tertutup 2

Lengkap Contoh Hewan Vertebrata dan Invertebrata Ekor9 com . Sumber Gambar : www.ekor9.com
Hewan Vertebrata Invertebrata Ciri Contoh dan Gambarnya
Perbedaan utama Manusia pada dasarnya hewan yang berbeda dalam berbagai kesamaan konteks dari hewan lainnya Salah satunya yang dianggap paling drastis adalah sistem intelektual yaitu manusia memiliki otak yang berkembang dengan baik sistem cerdas dari hewan

Contoh Adaptasi Fisiologi Pada Hewan . Sumber Gambar : www.dunia-mulyadi.com
Apa Perbedaan Hewan dan Manusia tabel ciri sifat
Sistem Peredaran Darah Pada Hewan Invertebrata . Sumber Gambar : www.scribd.com

Sistem ekskresi pada manusia dan hewan . Sumber Gambar : www.slideshare.net

BIOLOGI Sistem Ekskresi Manusia dan Hewan . Sumber Gambar : www.slideshare.net

Sistem Ekskresi Hewan Vertebrata dan Avertebrata . Sumber Gambar : www.artikelsiana.com

Modul Sistem Ekskresi arinazulfayunitayunus . Sumber Gambar : arinazulfayunitayunus.wordpress.com
_pt.svg.png)
Sistem Sirkulasi Peredaran Darah Manusia . Sumber Gambar : biologyinmind.blogspot.com

nuttigekennis Sistem Pencernaan Hewan Ruminansia . Sumber Gambar : nuttigekennis.blogspot.com

Rizqi s Blog Perbedaan Otot Lurik Pendek dan Jantung . Sumber Gambar : rizqi-karunia.blogspot.com

Pengertian Ekskresi Sekresi dan Defekasi . Sumber Gambar : www.ruangguru.co.id

Sistem Ekskresi Pada Manusia dan Hewan Vertebrata . Sumber Gambar : izzativegan.wordpress.com

Buku Sistem Ekskresi Manusi dan Hewan . Sumber Gambar : www.slideshare.net

Sistem ekskresi pada manusia dan hewan . Sumber Gambar : www.slideshare.net

Sistem ekskresi . Sumber Gambar : www.slideshare.net

Sistem Ekskresi Pengertian Ginjal Hati Kulit Paru paru . Sumber Gambar : www.ayoksinau.com

Contoh Hewan Amfibi Contoh Top . Sumber Gambar : contohtop.blogspot.com

Perbedaan Antara Sistem Peredaran Darah Hewan Vertebrata . Sumber Gambar : smadgreen.blogspot.com
Klasifikasi Pada Hewan Catatan Adityah . Sumber Gambar : edwinadityah.wordpress.com

Ekskresi Manusia dan Hewan . Sumber Gambar : www.slideshare.net

Sistem Pernafasan Hewan Invertebrata Dan Penjelasannya . Sumber Gambar : www.biology.co.id

Sistem Ekskresi Pada Hewan . Sumber Gambar : ekosistem.co.id
Sistem Ekskresi pada Hewan Invertebrata dan Hewan Vertebrata . Sumber Gambar : www.pustakamadani.com

SISTEM PEREDARAN DARAH PADA MANUSIA DAN HEWAN . Sumber Gambar : www.slideshare.net

Perbedaan Antara Sistem Peredaran Darah Hewan Vertebrata . Sumber Gambar : smadgreen.blogspot.com
Ekskresi Manusia dan Hewan . Sumber Gambar : www.slideshare.net
Perbedaan Darah manusia dan hewan Usaha321 net . Sumber Gambar : usaha321.net